Recently, the researchers in the Yellow Sea Fisheries Research Institute, Chinese Academy of Fishery Sciences, has drawn the competitive endogenous RNA (ceRNA) network during sex determination and differentiation of Chinese tongue sole (Cynoglossus semilaevis), and discovered a dual ceRNA molecular pathway. This study is the first to confirm the mechanism of ceRNA regulation of sex determination and differentiation in fish. The paper "ceRNA crosstalk mediated by ncRNAs is a novel regulatory mechanism in fish sex determination and differentiation” was published in Genome Research.
The sex determination and differentiation mechanism is one of the most attractive topics in life science. As a relatively low vertebrate, fish sex determination and differentiation have become an excellent model for studying epigenetic-mediated environmental and gene interactions due to their extremely rich types of sex determination and environmental plasticity. As one of the important epigenetic regulatory mechanisms, non-coding RNA (ncRNA) can regulate gene expression by regulating the structure and function of chromosomes, and regulating transcription by cis- or trans-factors. However, whether and how ncRNA regulates sex determination and differentiation in fish had not been reported to date.
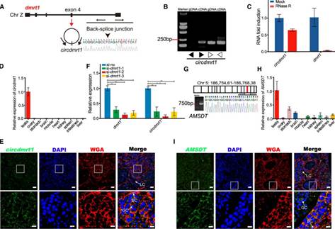
In this study, the researchers found a circRNA from the sex-determining gene dmrt1 (circular RNA dmrt1) and a lncRNA, called AMSDT in Chinese tongue sole testis. These two ncRNAs both share the same miRNA response elements with gsdf, which has an up-regulated expression when they bind to miRNA cse-miR-196 and concurrent down-regulated female sex-related genes to facilitate testis differentiation. Based on the findings described herein, a mechanism explaining how ncRNAs participate in sex determination and differentiation in the tongue sole through a ceRNA network is proposed.
The first author of the article is Dr. Tang Lili and the corresponding authors are Professors Shao Changwei and Manfred Schartl. This study was supported by the National Nature Science Foundation of China, the AoShan Talents Cultivation Program supported by Qingdao National Laboratory for Marine Science and Technology, the Taishan Scholar Project Fund of Shandong of China.

Characteristics of circdmrt1 and AMSDT in tongue sole testis
circdmrt1 and AMSDT relieve the repressive effect of cse-miR-196 on gsdf mRNA and protein.

Diagram illustrating the hypothetical mechanism of ceRNA crosstalk during sex determination and differentiation in tongue sole.
https://genome.cshlp.org/content/early/2022/08/12/gr.275962.121.abstract