近日,中國水產科學研究院黃海水產研究所“海洋漁業生物遺傳資源評價與合成利用”院創新團隊以半滑舌鰨為研究模型,繪制了其性別決定與分化時期的競爭性內源RNA(ceRNA)網絡,發現了一個雙重ceRNA分子路徑,解析了ceRNA調控魚類性別決定與分化的表觀遺傳機制。該研究首次證實了魚類性別決定與分化的ceRNA調控機制,同時也是脊椎動物性別決定與分化研究領域報道的首個雙重ceRNA調控機制。研究成果以“ceRNA crosstalk mediated by ncRNAs is a novel regulatory mechanism in fish sex determination and differentiation”為題發表于國際著名期刊Genome Research。
性別決定與分化機制的探討一直是生命科學研究中最具吸引力和最熱門的領域之一。作為相對低等的脊椎動物,魚類由于極其豐富的性別決定類型和環境可塑性,其性別決定與分化成為研究表觀遺傳介導環境與基因互作的絕佳模型。作為重要的表觀遺傳調控機制之一,非編碼RNA(ncRNA)可通過調控染色體的結構和功能、順式或反式調節轉錄等方式調控基因的表達。然而,ncRNA是否調控魚類的性別決定與分化,又是以何種方式調控魚類的性別決定與分化鮮有報道。
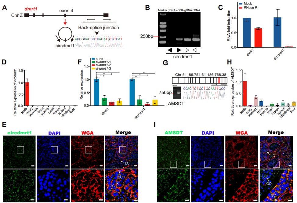
本研究利用全轉錄測序技術,繪制了半滑舌鰨性別決定與分化時期的ncRNA動態表達圖譜和ceRNA調控網絡,發現一個來源于半滑舌鰨性別決定基因dmrt1外顯子4上的環狀RNAcircdmrt1和來自于常染色體上的lncRNAAMSDT均可與cse-miR-196、gsdf形成復雜的ceRNA調控關系。進而綜合運用RNAi、RNA pull down、免疫共沉淀實驗、熒光原位雜交等分子技術,證實了circdmrt1、AMSDT均能在體外及體內結合cse-miR-196,并且在轉錄后水平調控gsdf的表達。

circdmrt1和AMSDT的分子特性及其表達特征

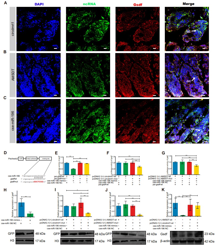
circdmrt1、AMSDT與cse-miR-196互作調控gsdf的ceRNA關系
基于上述發現,研究人員提出了ceRNA介導半滑舌鰨性別決定與分化的分子模型。在性別分化時期,circdmrt1和AMSDT在雄魚精巢中特異性高表達,吸附cse-miR-196,進而解除cse-miR-196對gsdf的抑制,提高gsdf的表達,從而激活雄性信號通路。相反,cricdmrt1和AMSDT在雌性卵巢中低表達,使得cse-miR-196的表達在卵巢中較高,抑制了gsdf的表達,從而激活了雌性信號通路。該研究表明,ceRNA介導的分子通路是調控魚類性別決定與分化的有效途徑。該研究不僅豐富了魚類性別決定與分化的表觀調控理論,而且為脊椎動物性別決定與分化機制的深入研究提供了新思路。

雙重ceRNA調控半滑舌鰨性別決定與分化的模型
黃海水產研究所唐麗麗博士后為論文第一作者,邵長偉研究員和德國維爾茨堡大學Manfred Schartl教授為論文通訊作者。本研究工作得到國家自然科學基金優秀青年基金、國家高層次人才特殊支持計劃、青島海洋科學與技術試點國家實驗室“鰲山人才”優秀青年學者、山東省泰山學者青年專家、院創新團隊等項目的支持。
https://genome.cshlp.org/content/early/2022/08/12/gr.275962.121.abstract
主辦單位:黃海水產研究所
魯公網安備: 37020202000458號 魯ICP備:05024434號-8
工信部備案網站查詢:http://beian.miit.gov.cn
網站保留所有權,未經許可不得復制,鏡像